高中物理公式及二级结论梳理

2023-04-04



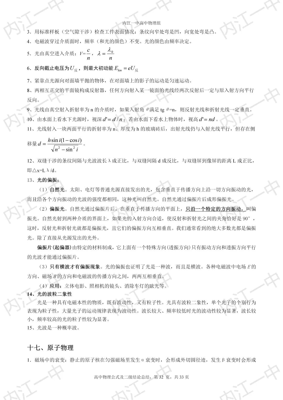
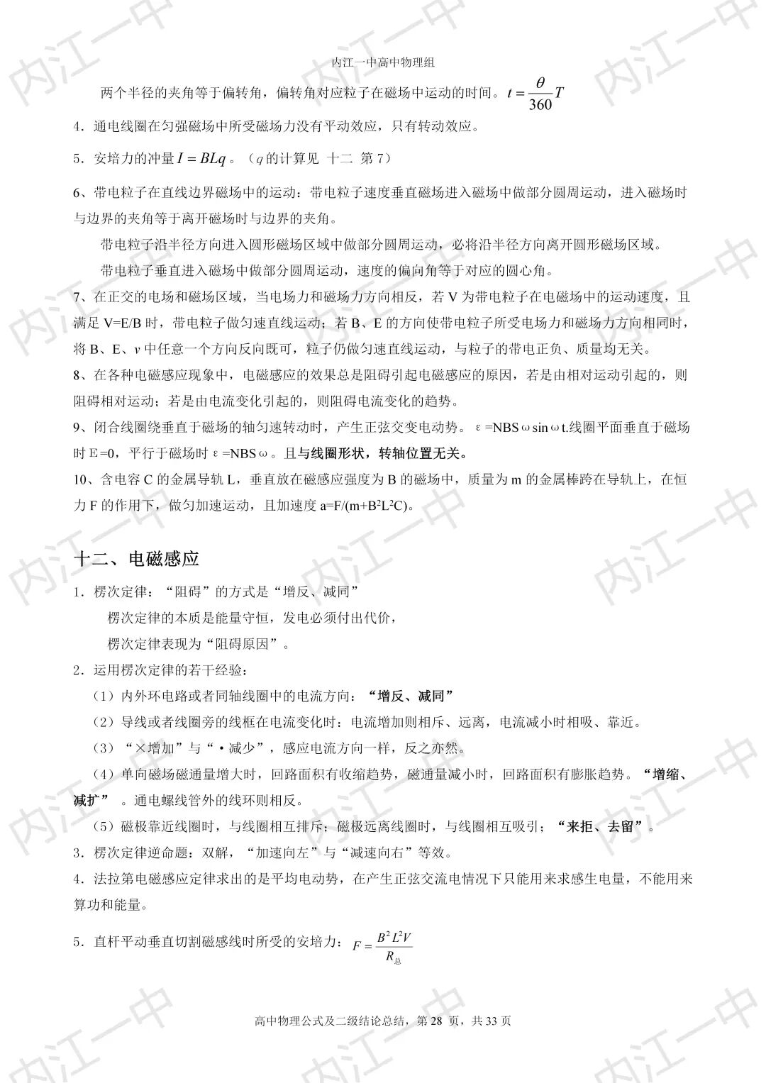
图片
图片

高中物理公式

二级结论

图片
图片
图片
图片
图片
图片
图片
图片
图片
图片
图片
图片
图片
图片
图片
图片
图片
图片
图片
图片
图片
图片
图片
图片
图片
图片
图片
图片
图片
图片
图片
图片

图片

图片



图片

-END-


阅读26
分享
下一篇:这是最后一篇
上一篇:这是第一篇
写评论...